-
唐山6名确诊病例次密接者行程轨迹公布/唐山公布次密切接触者行动轨迹
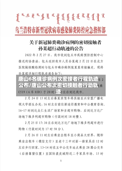
12月6日唐山曹妃甸区次密接者张某某行程轨迹公布〖壹〗、更新时间:2021年12月7日迁安市防控办关于寻找与新冠肺炎病例密接李某的密切接触人员的公告广大居民:2021年12月6日00:47分,我市接到协查函,函称石家庄市鹿泉区新冠肺炎确诊...
12月6日唐山曹妃甸区次密接者张某某行程轨迹公布〖壹〗、更新时间:2021年12月7日迁安市防控办关于寻找与新冠肺炎病例密接李某的密切接触人员的公告广大居民:2021年12月6日00:47分,我市接到协查函,函称石家庄市鹿泉区新冠肺炎确诊...