-
【31省新增本土1例,31省区市新增1例本土病例】
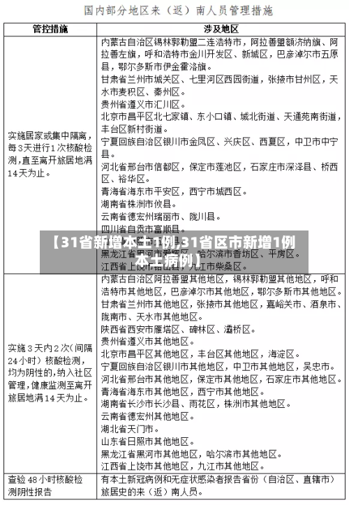
国家卫健委:昨日新增境外输入30例,本土病例1例〖壹〗、月29日0—24时,全国新增境外输入病例30例,本土病例1例(甘肃1例),与国家卫健委通报数据一致。以下是详细情况:新增确诊病例总体情况全国31个省(自治区、直辖市)和新疆生产建设兵...
国家卫健委:昨日新增境外输入30例,本土病例1例〖壹〗、月29日0—24时,全国新增境外输入病例30例,本土病例1例(甘肃1例),与国家卫健委通报数据一致。以下是详细情况:新增确诊病例总体情况全国31个省(自治区、直辖市)和新疆生产建设兵...