-
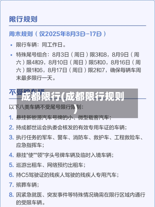
成都限行(成都限行规则)
成都车辆限行最新规定025年成都车辆限行规定已实施,工作日7:30至20:00在绕城高速(G4202)以内区域限行,按机动车号牌最后一位阿拉伯数字对应日期分组禁行。限行核心规则限行时间为工作日7:30-20:00,区域为绕城高速(G42...
成都车辆限行最新规定025年成都车辆限行规定已实施,工作日7:30至20:00在绕城高速(G4202)以内区域限行,按机动车号牌最后一位阿拉伯数字对应日期分组禁行。限行核心规则限行时间为工作日7:30-20:00,区域为绕城高速(G42...