黑色期货全线上涨,钢价跟随走强
月26日黑色期货集体上涨 ,钢价受带动跟随走强,短期呈现震荡偏强态势 。具体分析如下:黑色期货市场表现螺纹钢与热卷:期螺2110合约早盘震荡走强,午收5727元/吨,涨幅15%;期卷2110合约午收6026元/吨 ,涨幅0.99%。铁矿石:2109合约早盘强势上涨,午收1145元/吨,涨幅51%。

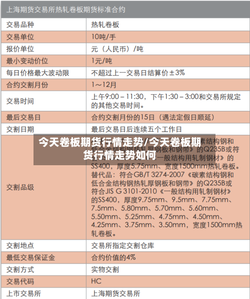
月12日黑色期货市场飘红 ,钢价全线大涨,主要受宏观政策利好与产业动态推动,但需警惕下游成本压力及淡季需求制约后续涨幅。黑色期货市场表现期螺与期卷强势上涨:7月12日 ,期螺2110合约早盘高开震荡,午间收盘报5457元/吨,涨幅89%;期卷2110合约午间收盘报5858元/吨 ,涨幅97% 。

月11日黑色期货全线上涨,钢价跟随走强,短期或延续偏强运行态势。黑色期货市场表现2月11日 ,黑色期货品种普遍高开震荡,主要合约涨幅显著:螺纹钢(期螺2205):午收4980元/吨,涨幅51%;主力合约较上海市场20mm三级抗震螺纹钢贴水118元/吨,显示期货费用对现货的支撑作用增强。


黑色期货上涨,钢价跟随走强
黑色期货上涨带动钢价普遍走强 ,主要品种涨幅显著,需求回暖与宏观预期共同支撑市场信心 。
黑色期货上涨推动钢价呈现偏强运行态势,短期钢价或延续震荡上行趋势 ,但大幅上涨空间受限。
月25日黑色期货市场整体上涨,钢价跟随走强,短期或呈震荡偏强运行态势。具体分析如下:黑色期货市场表现 螺纹钢与热卷期货:7月25日 ,期螺2210合约早盘震荡偏强,午收3863元/吨,涨幅0.94%;期卷2210合约同样早盘震荡偏强 ,午收3855元/吨,涨幅58% 。
月26日黑色期货集体上涨,钢价受带动跟随走强 ,短期呈现震荡偏强态势。具体分析如下:黑色期货市场表现螺纹钢与热卷:期螺2110合约早盘震荡走强,午收5727元/吨,涨幅15%;期卷2110合约午收6026元/吨,涨幅0.99%。铁矿石:2109合约早盘强势上涨 ,午收1145元/吨,涨幅51% 。
月27日黑色期货强势上涨,钢价多数市场跟涨10-50元/吨 ,主要受期货市场带动及需求预期改善影响。以下是具体分析:期货市场表现5月27日,黑色系期货全面上涨:螺纹钢(期螺2210):午收4594元/吨,涨幅66%;主力合约贴水上海市场现货146元/吨 ,显示期货费用对现货的拉动作用。
热卷主力
热卷主连是将各个时期的热卷期货主力合约连接形成的连续行情数据,在期货市场中具有长期费用借鉴 、供需分析、套期保值及流动性保障等特殊意义 。具体如下:定义:热卷主连是将不同时期的热卷期货主力合约连接起来,形成的连续行情数据。热卷即热轧卷板 ,属于钢材产品,热卷期货是以热卷为标的的期货合约。
热卷主连是将各时期热卷期货主力合约串联形成的连续图表,反映热卷期货费用的长期走势 ,为投资者提供连贯的费用借鉴。其市场表现受宏观经济状况、供求关系、原材料费用 、政策法规、世界贸易形势和季节因素的综合影响,具体如下:宏观经济状况:宏观经济的整体运行态势对热卷主连有着重要影响 。
交易对象不同:热卷是实物钢材,而热卷主力是期货合约,是一种金融衍生品。 交易目的不同:购买热卷通常是为了实际使用或存储 ,而投资热卷主力期货则是为了获取费用变动的利润。
热卷主连是指主力合约连续指数 。以下是关于热卷主连的详细解释:热卷的基本概念:热卷是一种钢材产品,全称为热轧卷板。它是通过热轧工艺生产的一种带钢,在建筑、桥梁 、车辆制造等领域有广泛应用。在期货市场中 ,热卷期货是重要的交易品种 。
热卷最近成交量的大幅增加,并不一定完全是主力在“搞事情”,而是由多种因素共同作用的结果。首先 ,确实有可能存在主力资金在市场中的操作行为,如主力可能通过增减仓位、制造费用波动等手段来影响市场成交量。然而,这仅仅是其中一种可能性 。其次 ,成交量的增加更多地反映了市场参与者的增多。
304涨价+限量,但午后行情有变!
〖壹〗、昨日午后小涨后成交转暖,今日早间部分贸易商明确“限量接单 ”,例如“仅接几十吨订单”。市场反馈 早间报价差异较大 ,部分贸易商报15700元/吨(涨100),但实际成交价集中在15500-15600元/吨,甚至有更低费用 。此次上涨为8月以来无锡304现货首次明显上涨行情。
〖贰〗 、费用调涨与成交分化:青山限价通知发布后,民营304冷轧费用较昨日上涨100元/吨至15100元/吨 ,热轧上涨50元/吨至14850元/吨。但早间成交价多集中在15000-15050元/吨,限价后调涨至15100元/吨后出货情况走弱,午后市场呈现“有价无市”状态。
〖叁〗、近来304不锈钢费用暂未出现明确涨价拐点 ,短期走势仍偏弱,后续方向受供需和成本影响存在不确定性,整体更倾向于“向左”(下行或平稳) ,但需关注5月排产及需求变化 。
〖肆〗、钢厂开盘推动不锈钢行情,但3系产品费用出现下跌。具体行情如下:青山开盘情况:甬金4月期货指导价中,304四尺冷轧基价为20400元/吨 ,304五尺冷轧基价为20650元/吨,五尺0.60以下为20500元/吨,报量待批。304热轧4月期货费用为20000元/吨 ,窄带费用为19700元/吨 。









