方一天离任官宣!万家基金“换帅”:老将陈广益升任董事长 “投研派”莫海波出任总经理

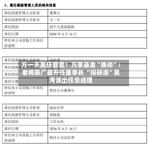
  4月17日 ,万家基金发布董事长及高级管理人员变更公告,掌舵公司长达11年的董事长方一天因个人原因正式离任,离职日期为2026年4月16日。与此同时 ,公司原总经理陈广益转任董事长,原副总经理莫海波升任总经理 。此次管理层新老交替,标志着万家基金进入新的发展阶段。

方一天离任官宣!万家基金“换帅”:老将陈广益升任董事长 “投研派	”莫海波出任总经理-第1张图片

  方一天掌舵万家基金11年:规模从124亿增至5982亿 ,非货规模迈入前1/3梯队

方一天离任官宣!万家基金“换帅”:老将陈广益升任董事长 “投研派”莫海波出任总经理-第2张图片

  公开资料显示 ,方一天,中共党员,大学学历 ,曾先后在上海财政证券公司 、中国证监会系统工作。2014年10月加入万家基金管理有限公司,自2015年2月17日起担任总经理,2015年7月23日起兼任董事长 。期间 ,他还在2020年8月至2021年3月代任总经理。至此次离任,方一天在万家基金核心管理岗位上已耕耘超过11年。

方一天离任官宣!万家基金“换帅	”:老将陈广益升任董事长 “投研派”莫海波出任总经理-第3张图片

  在其掌舵期间,万家基金实现了跨越式发展 。Wind数据显示截至2026年4月16日 ,万家基金管理总规模从124.40亿元跃升至5982.47亿元,增长48倍;非货币基金规模从77.62亿元增至1547.29亿元,增长近20倍 。分类型看 ,货币市场型基金规模从46.78亿元飙升至4435.18亿元,增长94.8倍,成为公司规模增长的核心驱动力。债券型基金规模从18.17亿元增至686.80亿元 ,增长37.8倍;混合型基金从14.70亿元增至489.47亿元 ,增长33.3倍;股票型基金从44.76亿元增至294.67亿元,增长6.58倍。尤其值得一提的是,公司在ETF业务上实现了从零到一的突破 。非货币ETF规模从0.07亿元飙升至225.74亿元 ,ETF产品数量从1只扩展至24只。此外,QDII和FOF产品也实现了从无到有,规模分别达到30.27亿元和46.08亿元。

  产品数量方面 ,公司管理的基金总数从18只扩展至200只,增长11倍;非货币产品从15只增至195只 。其中,混合型基金数量从2只增至76只 ,增长38倍;指数型基金从4只增至57只。行业排名上,万家基金非货币规模排名从2015年初的53/94跃升至33/163,成功迈入行业前三分之一梯队。

  公司在公告中对方一天给予了高度评价:“方一天先生在担任公司董事长期间 ,勤勉尽责、恪尽职守,为公司战略发展、人才培养 、治理提升和稳健运营做出了重大贡献,公司特致以诚挚敬意和衷心感谢!”

  新领导班子:陈广益“老将 ”升任董事长 莫海波“绩优则仕 ”接棒总经理

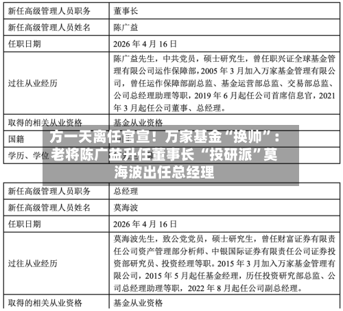
  接任董事长职务的陈广益 ,是万家基金的“元老级”人物 。公开资料显示 ,陈广益,中共党员,硕士研究生。曾任职于兴证全球基金运作保障部 ,2005年3月加入万家基金,历任运作保障部副总监、基金运营部总监、交易部总监 、公司总经理助理等职,2019年6月起任首席信息官 ,2021年3月起任公司董事 、总经理。此番转任董事长,体现了董事会对其管理能力与忠诚度的充分认可 。 

  新任总经理莫海波同样拥有丰富的投研背景。莫海波,致公党党员 ,硕士研究生。曾任财富证券资产管理部分析师、中银国际证券证券投资部研究员、投资经理等职 。2015年3月加入万家基金,同年5月起担任基金经理,历任投资研究部总监 、公司总经理助理 ,2022年8月起任公司副总经理 。此次升任总经理,属于典型的“绩优则仕”。 

  Wind数据显示,莫海波投资经理年限达10.96年 ,历任管理13只基金 ,在任管理6只基金,总规模127.02亿元。截至2026年4月16日,其管理公募产品年化回报达15.26% ,大幅跑赢同期沪深300指数 。代表产品万家品质生活A自2015年8月管理至今,任期总回报高达619.85%,年化回报20.25% ,在同类580只基金中排名第5位。

  在2025年基金年报中,莫海波对AI与游戏行业的结合表达了乐观预期。他认为,AI正将游戏行业从B端降本增效推向C端技术与生态潜力开发 ,估值有望提振 。前期AI已在美术、代码、测试等环节显著提效;进入2026年,核心催化来自AI编辑器的C端渗透 、AI玩法迭代与AI创业团队推出新游戏的周期共振。目前游戏龙头公司估值处于历史低位,结合AI产品创新周期 ,有望迎来估值与业绩的双升。

  方一天的离任标志着万家基金一个时代的结束 。在其掌舵期间,公司完成了从中小型基金公司向千亿级中型公司的跨越。有报道称,放一天下一站或将接任华安基金总经理职务 ,接替即将到龄退休的张霄岭。新管理层“陈广益+莫海波 ”能否在激烈的行业竞争中延续增长势头 ,公司各项业务能否保持高增长态势,新管理层“陈广益+莫海波”组合能否在激烈的行业竞争中延续增长势头,公司主动权益与ETF业务能否迎来更大发展 ,我们将持续关注 。

标签:

相关推荐

  • 通化东宝2025年度归母净利润约12.19亿元

    通化东宝2025年度归母净利润约12.19亿元

      4月19日晚间,通化东宝(600867.SH)发布年度业绩报告。2025年,该公司营业收入约29.47亿元,同比增加46.66%;归属于上市公司股东的净利润约12.19亿元,基本每股收益0.62元。而2024年同期,其营业收入约20.1亿元,归属于上市公司股东的净利润亏损约4195万元,基本每股收益亏损0.02元。(央广财经)(文章来源:央广财经)...

    2026/04/19
  • 大学生校园网(大学生校园网需不需要办)

    大学生校园网(大学生校园网需不需要办)

    大学生校园网认证不了怎么办〖壹〗、**步骤一:关闭路由器的DHCP功能**登录你的路由器管理界面(常见型号如TP-LINK的默认IP地址为19161或19160.1,可通过底部标签查找),如忘记密码,可通过重置按钮恢复出厂设置。确保在初始配置时关闭DHCP服务。〖贰〗、其次,浏览器设置和缓存也可能成为问题。清理浏览器缓存或者更换其他浏览器尝试认证,有助于解...

    2026/04/19
  • 【伍六七第三季免费观看,伍六七第三季,免费观看】

    【伍六七第三季免费观看,伍六七第三季,免费观看】

    伍六七曼珠沙华被绑的详细过程是什么〖壹〗、具体过程:战斗中被伍六七击退后,曼珠沙华体力不支,黑鸟突然现身,用锁链缠住她的双臂。她试图召唤彼岸花反抗,但锁链瞬间释放电流使其麻痹。最终被黑鸟拖入暗影刺客总部的地牢,期间她仍咒骂伍六七是“祸首”。后续影响:这一事件揭示了暗影刺客内部的残酷规则,也为后续伍六七与首领的冲突埋下伏笔。〖贰〗、加入暗影刺客组织,却遭...

  • 棕榈仁油期货行情/棕榈仁油费用走势图

    棕榈仁油期货行情/棕榈仁油费用走势图

    棕榈油一手多少吨棕榈期货一手为10吨,期货合约规格通过影响资金规模、风险控制和交易灵活性,直接作用于交易策略的制定与调整。具体影响如下:资金规模与盈亏计算棕榈期货一手10吨的规格决定了交易的资金门槛。每吨费用波动乘以10吨即为单手合约价值变动。例如,若棕榈油期货费用每吨波动50元,则一手合约的盈亏为50元/吨×10吨=500元。棕榈油期货一手为10吨。以...

  • eia美国原油交易行情/美国原油实时费用cfd

    eia美国原油交易行情/美国原油实时费用cfd

    什么是eia行情的影响因素?这种行情对能源市场有什么作用?EIA行情指美国能源信息署公布的涉及原油、天然气等能源产品供求、库存等方面的信息行情,其影响因素包括全球经济形势、地缘政治局势、OPEC政策、季节因素和新技术发展,对能源市场在费用、投资决策和生产规划方面有重要作用。具体如下:EIA行情的影响因素全球经济形势:全球经济增长状况对能源需求有着根本性影响...

  • 宁波疫情地区图片/宁波疫情地区图片大全

    宁波疫情地区图片/宁波疫情地区图片大全

    宁波什么时候可以解封娱乐场所?〖壹〗、根据工作单位确定。有的周末休息,有的周末上班。根据疫情防控情况及相关要求,经研究,决定对部分场所恢复营业。辖区内的网吧、娱乐场所、演出场所、电影院、健身场所、酒吧、足浴店、洗浴中心等经营场所,在严格做好疫情防控措施的前提下,即日起可恢复营业。〖贰〗、如果是因为会所发生命案,涉嫌提供人员进行毒品交易,吸毒场所。这些情况相...

  • 最新吕梁玉米费用(吕梁今日玉米费用是多少)

    最新吕梁玉米费用(吕梁今日玉米费用是多少)

    ...多少钱一斤?清明前后会涨吗?2022年4月玉米费用行情-山西省吕梁市文水县玉米费用为05元/斤。-山西省忻州市神池县玉米费用为27元/斤。-山西省临汾市隰县玉米费用为33元/斤。-山西省运城市永济市玉米费用为34元/斤。-吉林省长春市宽城区玉米费用为2元/斤。-吉林省四平市双辽市玉米费用为33元/斤。-吉林省松原市宁江区玉米费用为06元...

  • 长春今日豆粕费用(长春93豆粕经销商)

    长春今日豆粕费用(长春93豆粕经销商)

    辣椒粕喂蛋鸡怎样添加,6月8日豆粕报价!辣椒粕喂蛋鸡的添加方式为发酵辣椒粕按2%比例添加,即一吨饲料添加一袋(40斤/袋);6月8日豆粕报价显示,多地油厂豆粕费用集中在3310-3580元/吨区间,具体费用因地区和品牌而异。辣椒粕喂蛋鸡的添加方法产品特性:发酵辣椒粕属于高端微生态产品,能够改善鸡蛋品质。采用科学的光照在母鸡产蛋的头1个月,将日周期调整为2...

  • 1801黄互期货行情(期货黄甦)

    1801黄互期货行情(期货黄甦)

    20210827金银交易思路〖壹〗、021年8月27日金银交易思路以高空策略为主,现货黄金、白银及内盘品种均需关注关键阻力位与止损条件,具体操作需结合实时盘面调整。现货黄金交易思路技术形态分析:日线图显示,金价连续三个交易日高低点下移,但未跌破周一低点,尾盘收回布林带中轨附近,报收阳十字星线,显示止跌企稳迹象。你应该知道的期货交易中的保证金优惠〖壹〗、期...

  • 今日山东茌平小麦费用/今天山东聊城茌平区小麦费用

    今日山东茌平小麦费用/今天山东聊城茌平区小麦费用

    山东蔬菜基地在哪里山东前十蔬菜基地主要集中在寿光、莘县、苍山、章丘等地区,覆盖了黄瓜、西红柿、大葱、大蒜、白菜等数十个品类,形成了规模化的种植、交易和出口体系。寿光蔬菜基地寿光是国务院命名的“中国蔬菜之乡”,拥有全国最大的蔬菜生产和批发市场,产业模式先进,是全国蔬菜集散、费用形成、信息交流和物流配送中心。位于山东省潍坊市的寿光市,是中国最大的蔬菜种植和集...

返回顶部